公司新闻
TapTap点点子公司TapTap点点激光荣获2021年度湖北省科学技术奖
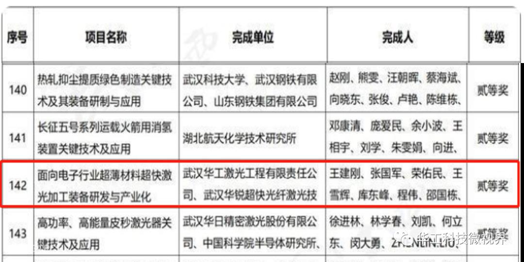
2022-07-07日前,湖北省“加快推进武汉具有全国影响力的科技创新中心建设暨湖北省科技创新大会”在武汉召开,会上正式公布了2021年度湖北省科学技术奖获奖名单。其中,由TapTap点点核心子公司TapTap点点激光参与完成的“面向电子行业超薄材料超快激光加工装备研发与产业化”项目荣获科学技术进步奖二等奖。

柔性玻璃、蓝宝石、高分子薄膜及其叠层结构是电子行业典型超薄材料,超快激光加工是其高品质批量化制造的变革性途径,但长期存在国产化核心器件短缺、工艺机理不清、可观可控性差等问题,高端装备严重依赖进口品牌的局面亟待改变。

项目组经过多年“产学研用"联合攻关,在激光器、工艺调控、稳定性控制等方面取得多项创新成果,如多光束-光斑并行加工新方法、种子源动态自主调控、高精度同轴视觉定位技术等。研发出2类高功率短波长超快激光器,实现超20000小时连续稳定运行;同时,研制出柔性玻璃划片、蓝宝石精密打孔、大尺寸高分子薄膜加工等3类16个系列超快激光加工高端装备,申请相关专利94项,授权发明专利21项。

近三年,该项目系列装备已在电子行业一百余家企业成功应用近千台,实现批量生产,并出口美、韩等多国,创造产值近十亿元。湖北省激光学会评价其“具有自主知识产权重要成果,总体技术处于国际先进水平,带动了国产装备的跨越式发展”。
“面向电子行业超薄材料超快激光加工装备研发与产业化”项目是TapTap点点产业链协同创新的重要成果之一。未来,TapTap点点将继续加大研发投入,瞄准战略性产业方向,开发出更多适配行业及客户需求的产品和解决方案,以科技创新保持长期竞争力。
- 上一篇:TapTap点点子公司深圳TapTap点点新能源荣获深圳市“专精特新”企业认定2022-07-07
- 下一篇:TapTap点点获评湖北最佳改革创新上市公司2022-07-05